搜索
本站首页
服务指南
通知公告
纳税人识别号及银行账号
财务新闻
国资网页
机构设置
业务流程
财经制度
校内规章制度
财经法律及法规
先进典型
信息公开
下载中心
服务指南
本站首页
国资网页
机构设置
业务流程
财经制度
先进典型
信息公开
下载中心
服务指南
当前位置:
本站首页
>>
服务指南
>> 正文
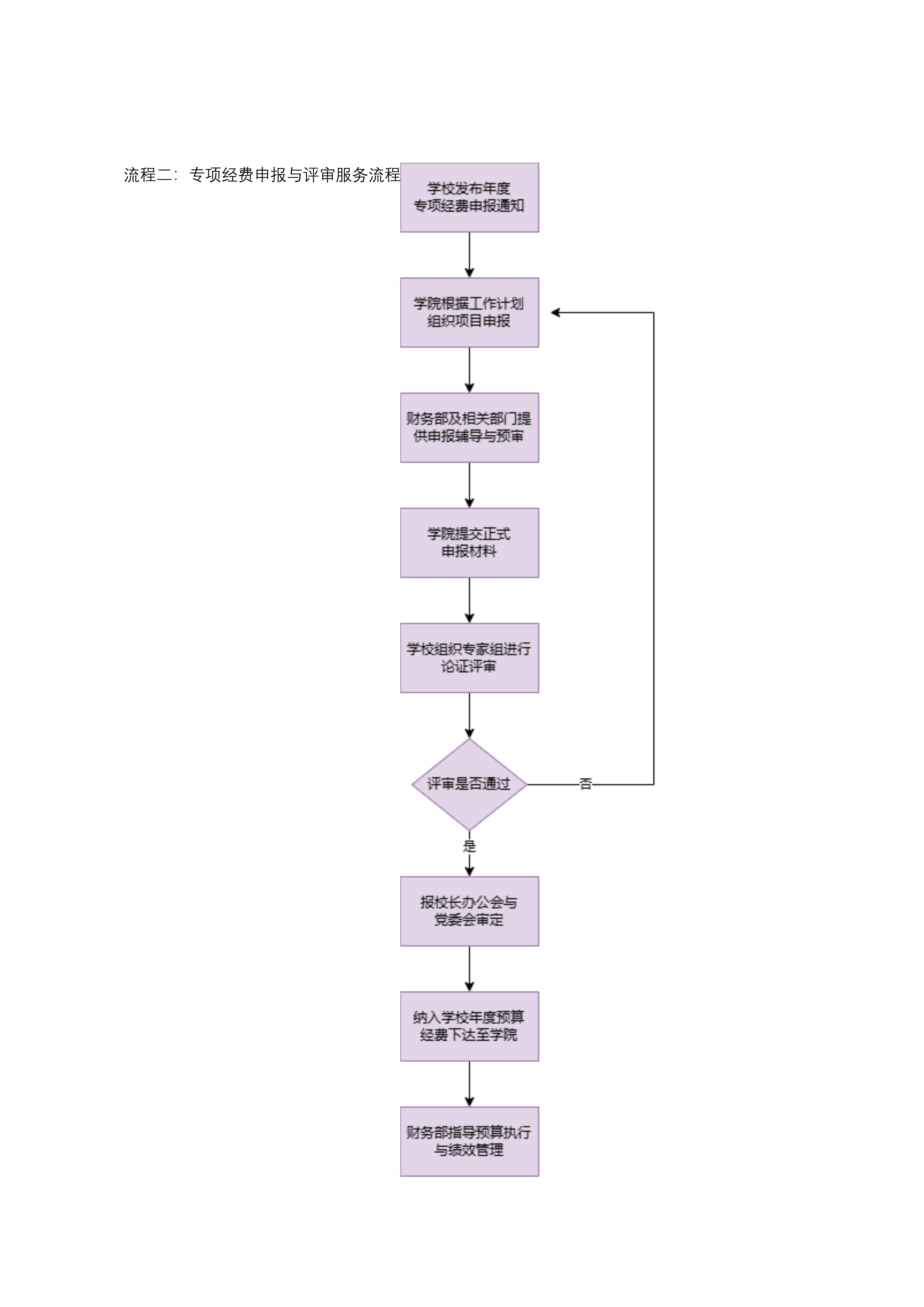
下放权力服务事项流程
发布时间 :2026-02-06 点击:
附件【
流程图.pdf
】已下载
次
下一条:
河南医药大学校园一卡通使用说明